
In a world where agility and efficiency in process management are key to competitiveness, OpenKM presents OKMFlow—its new native workflow engine. This solution is designed to integrate process automation naturally, without friction or external tools, within the OpenKM document management ecosystem.
OKMFlow enables organizations to create, execute, and manage custom workflows through an intuitive visual interface, optimizing time and resources while ensuring regulatory compliance. With high scalability and advanced features, it adapts to the needs of various sectors, turning automation into a true strategic advantage.
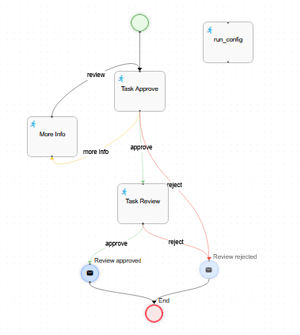
OKMFlow allows organizations to design, execute, and manage custom workflows from an intuitive visual interface. Everything happens within OpenKM, eliminating the need for third-party solutions, reducing technical complexity, and improving operational efficiency.
Design and manage your own workflows without external development
Everything in a single environment. No need for external tools
Automate repetitive tasks and reduce manual effort
Full visibility of the process lifecycle
Constant evolution with newly developed features
OKMFlow easily adapts to various sectors and industries:
OKMFlow is the native workflow engine (BPM) integrated in OpenKM. It enables organizations to design, execute and manage custom document workflows from an intuitive visual interface — without external tools or additional development.
Unlike external BPM tools that require integration with a document manager, OKMFlow is completely native within OpenKM. This eliminates complexity, reduces costs and ensures full document lifecycle traceability.
OKMFlow suits multiple sectors: Legal (contract approval with e-signatures), HR (onboarding, payroll), ERP / Distribution (invoices, purchase orders), Quality & ISO (version control, audits), Healthcare and Public Administration.
OKMFlow uses a perpetual license starting at USD 2,500, with optional annual support and maintenance. No forced subscriptions. See pricing or contact us for a custom quote.
No. OKMFlow is fully embedded in OpenKM — no external BPM engine, third-party integrations or additional servers needed. Everything runs within the same document management system.
Yes. OKMFlow supports real-time editing of active workflows, so you can update task assignments, transitions and behaviors without interrupting ongoing processes.